亿万先生·MR(中国)手机版官网
亿万先生
我们非常重视您的个人隐私,当您访问我们的网站时,请同意使用的所有cookie。有关个人数据处理的更多信息可访问
《隐私政策》
接受
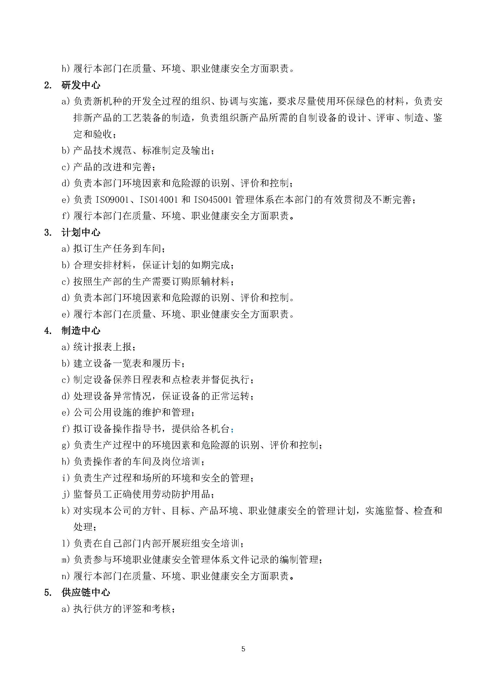
产品服务
平板事业(FPD)
智能穿戴事业(SWD)
半导体事业(SEMI)
汽车事业部(EVE)
电驱系统
测试机及工装
热管理系统
辅助驾驶系统
智能座舱系统
电子部件
仪器仪表
控制器
孵化事业(IB)
华兴检测(HYCT)
智能制造
“创”造
核心技术
“智”造
数智转型
应用系统
工业互联
“质”造
口号
质量方针
关于我们
公司概况
公司介绍
发展历程
荣誉证书
点滴记录
企业文化
公司新闻
加入我们
亿万先生
投资者关系
选择区域/语言
EN
产品服务
平板事业(FPD)
智能穿戴事业(SWD)
半导体事业(SEMI)
汽车事业部(EVE)
电驱系统
测试机及工装
热管理系统
辅助驾驶系统
智能座舱系统
电子部件
仪器仪表
控制器
孵化事业(IB)
华兴检测(HYCT)
智能制造
“创”造
核心技术
“智”造
数智转型
应用系统
工业互联
“质”造
口号
质量方针
关于我们
公司概况
公司介绍
发展历程
荣誉证书
点滴记录
企业文化
公司新闻
加入我们
亿万先生
投资者关系
选择语言
返回主菜单
English
搜索
首页
关于我们
公司新闻
公司新闻
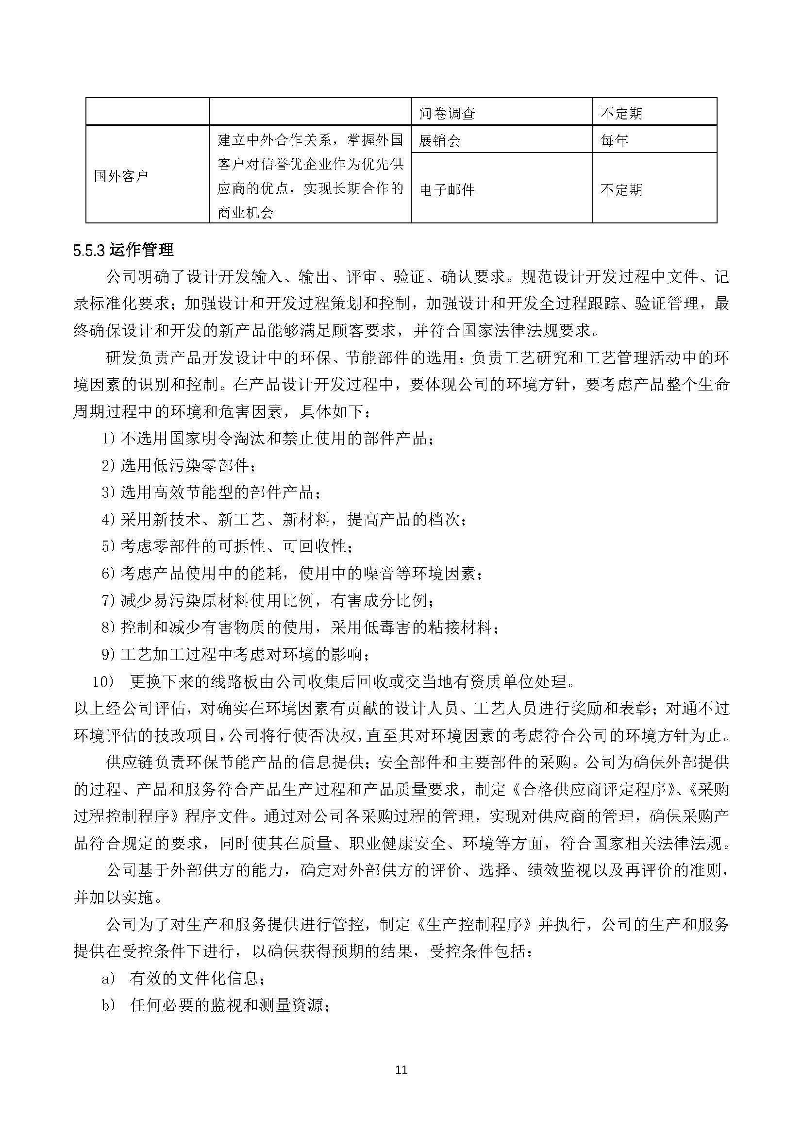
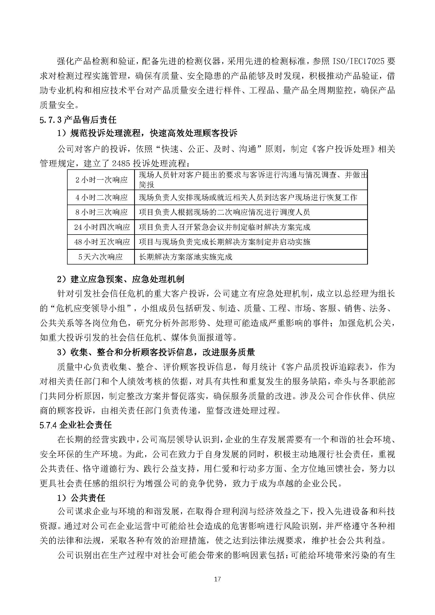
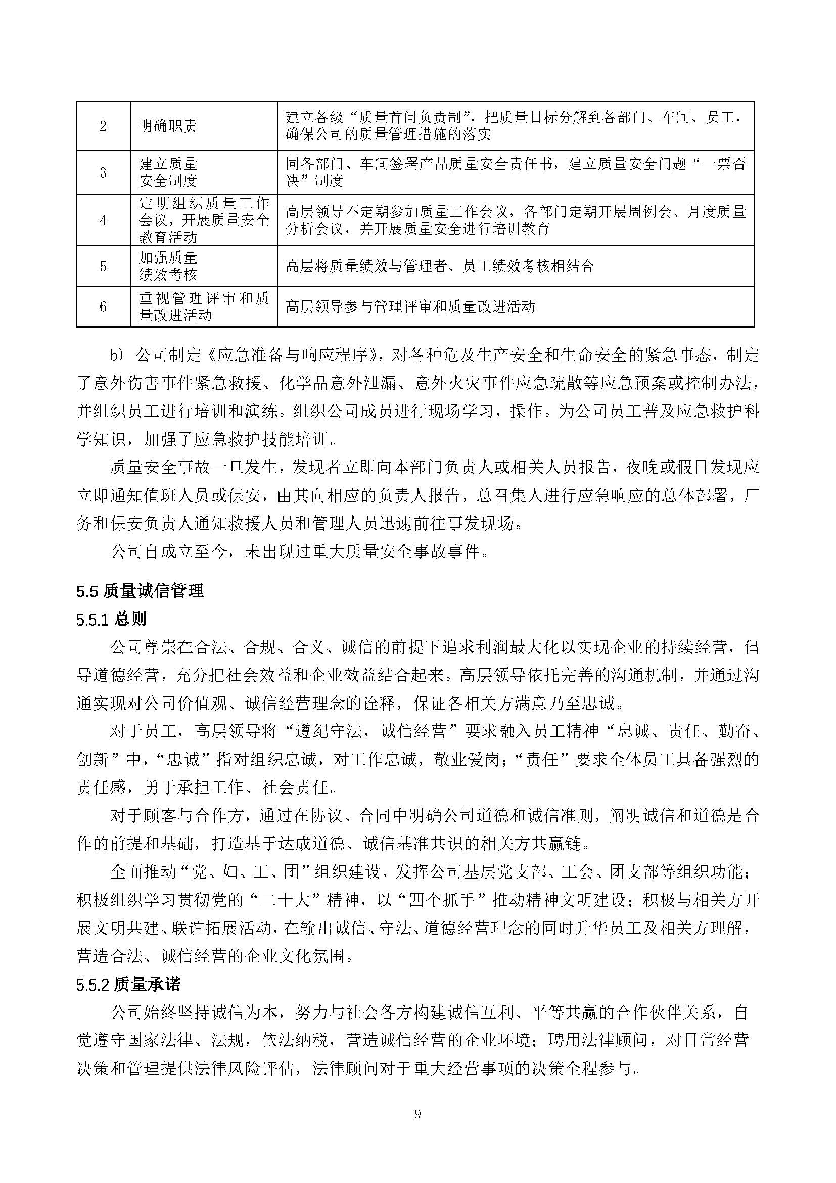
企业报告 | 苏州亿万先生科技股份有限公司质量信用报告
2024-09-26
上一篇:暂无更多
下一篇:企业资讯 | 亿万先生整线AMOLED柔性检测工艺设备顺利出货
亿万先生